Instance Verification Kit (IVK)

mutex lock @ [30312+36+/linux-3.19-rc1/drivers/tty/tty_io.c]
Instance Signature: atomic_write_lock

The Matching Pair Graph:


Function Name
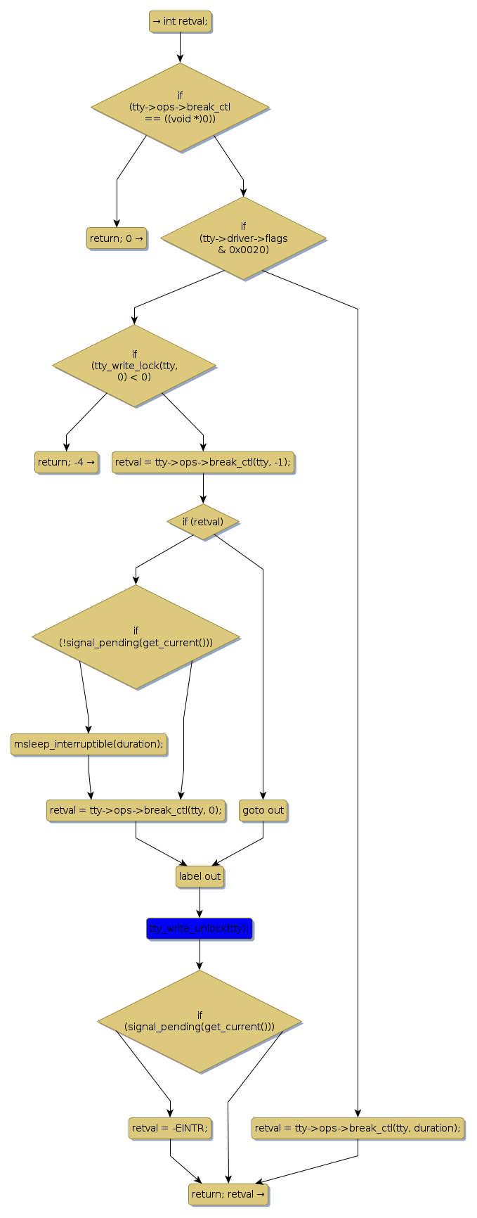
Control Flow Graph (CFG)
Events Flow Graph (EFG)
Source Correspondence
do_tty_write [27966+12+/linux-3.19-rc1/drivers/tty/tty_io.c]
send_break [66055+10+/linux-3.19-rc1/drivers/tty/tty_io.c]
tty_send_xchar [32279+14+/linux-3.19-rc1/drivers/tty/tty_io.c]
tty_write_message [30243+17+/linux-3.19-rc1/drivers/tty/tty_io.c]
tty_write_unlock [27471+16+/linux-3.19-rc1/drivers/tty/tty_io.c]